Swords of the Serpentine can be easily adapted to be run in Quelmar by changing references to Eversink to Al'Adeaf. The goddess of commerce Denari exists in the same capacity in Al'Adeaf under the name Waukeen.
The level of technology that exists in Swords of the Serpentine's default setting places it anywhere between 800 and 1000 PR, though your campaign might be more or less technologically advanced, placing it earlier or later in the timeline.
Instead of the city sinking in water, it is sinking in quicksand. The River Serpentine still runs through the area, but 4 or 5 stories underground, where the underground civilizations such as the Merca exist. Ancient Serpentine people of the area are descendants and branches of the Merca civilization.
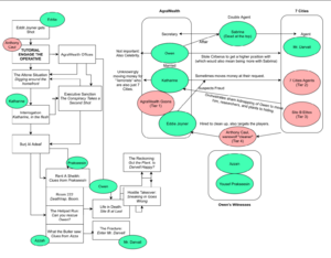
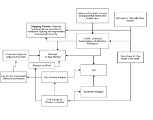
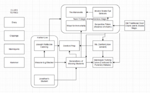
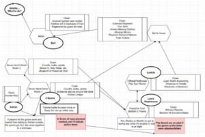
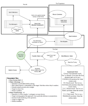
Mystery Outlines


To demonstrate how much more free-flowing (and difficult to run) here are a number of example mysteries from The Beggar's Bodega (Campaign).






